2026鸡蛋抽检“红线”公布:涉及7大类、24种药物,违者重罚!
时间:2026-03-23
来源:未知

近日,为强化兽药质量监管、畜禽产品兽药残留管控以及动物源细菌耐药性监测,确保畜牧养殖生产、动物源性食品、公共卫生和生物安全,我国农业农村部发布了《2026年兽药质量监督抽检和风险监测计划》、《2026年畜禽产品兽药残留监控计划》、《2026年动物源细菌耐药性监测计划》。
2026年畜禽及畜禽产品兽药残留检测项目等方面有所调整,现将相关内容整理如下,供大家参考:
-
鸡蛋—增加硝基咪唑类、磺胺类、抗菌增效剂、抗病毒类(鸡蛋检测项目除抗病毒类药物外,均为重点监控品种)
-
牛肉及猪肉—增加抗菌增效剂(甲氧苄啶)
-
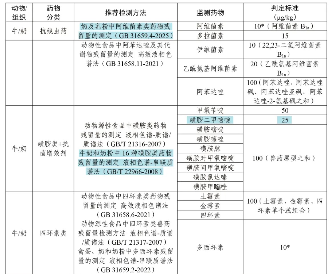
牛奶磺胺类检测—增加磺胺二甲嘧啶项目
-
鸡肉和鸡蛋—减少硝基呋喃类
-
猪肝和猪肉—减少卡巴氧和喹乙醇
-
删除“兔/肉”分类
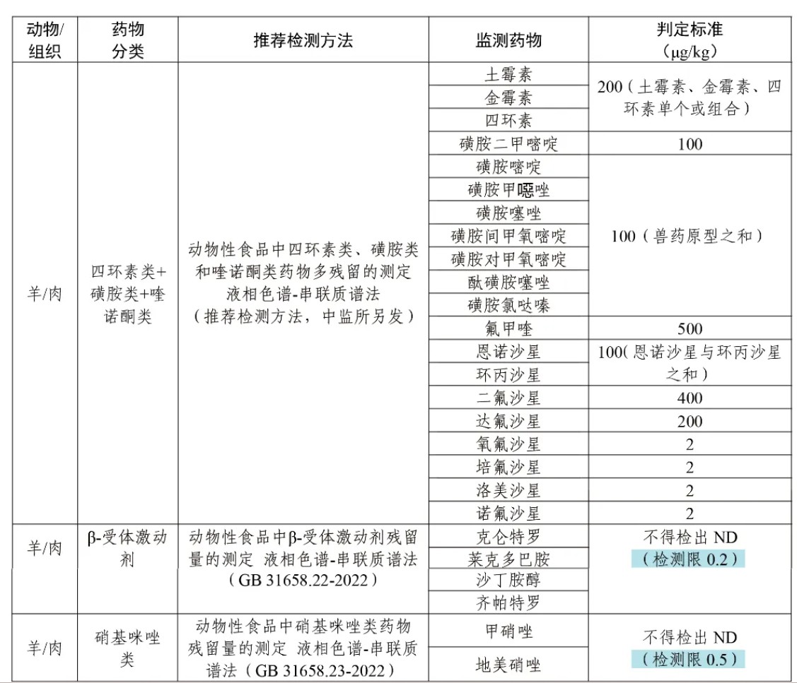
增加“不得检出”项目的检测限标注
-
牛奶抗线虫药检测中更新增加推荐检测方法:奶及乳粉中阿维菌素类药物残留量的测定(GB 31659.4-2025)
-
磺胺类检测中增加牛奶和奶粉中 16 种磺胺类药物残留量的测定 液相色谱-串联质谱法(GB/T 22966-2008)









注:
标注*项目适用于本年度兽药残留监控计划的执行。
标蓝为2026年相较2025年的新增项及标注。
免责声明:
1、凡注明为其它媒体来源的信息,均为转载自其它媒体,转载并不代表本网赞同其观点,也不代表本网对其真实性负责。
2、您若对该内容有疑问,请即与本网联系,本网将迅速给您回应并做处理。
3、本网站将尽力保证服务的及时性、客观性,但不保证服务一定能满足用户的要求,也不保证服务不会受中断。本网站所提供的所有信息和数据服务仅限于用户参考,不对用户的商业运作做任何具体性指导。用户因参考本网站提供的信息所带来的一切风险及法律后果由用户自行承担。
1、凡注明为其它媒体来源的信息,均为转载自其它媒体,转载并不代表本网赞同其观点,也不代表本网对其真实性负责。
2、您若对该内容有疑问,请即与本网联系,本网将迅速给您回应并做处理。
3、本网站将尽力保证服务的及时性、客观性,但不保证服务一定能满足用户的要求,也不保证服务不会受中断。本网站所提供的所有信息和数据服务仅限于用户参考,不对用户的商业运作做任何具体性指导。用户因参考本网站提供的信息所带来的一切风险及法律后果由用户自行承担。