黄天鹅三问中国食品安全报社,并发律师函!胖东来再发情况说明
时间:2026-03-16
来源:大河报 综合自正在新闻、“黄天鹅”公众号、界面新闻
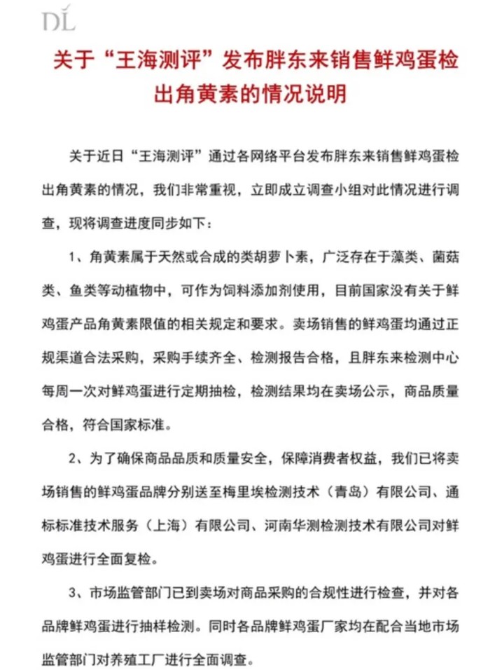
3月15日晚,针对在网络上发酵的“鸡蛋检出角黄素”事件,胖东来商贸集团有限公司,通过其官方渠道发布了一份情况说明,胖东来表示,公司高度关注此次事件,已第一时间开展自查,卖场销售的鲜鸡蛋均通过正规渠道合法采购,采购手续齐全、供应商资质完备,且企业自有检测中心每周对鲜鸡蛋进行定期抽检,检测结果均在卖场公示,过往抽检商品质量均符合国家标准。

针对角黄素“超标”争议,胖东来认为,目前我国尚无针对鲜鸡蛋产品角黄素限值的相关规定和要求,博主仅针对饲料添加剂的规范,直接判定终端鸡蛋产品超标,缺乏法律和标准依据,该结论已对公众造成误导,同时扰乱了鸡蛋市场正常秩序。
此外,胖东来还称目前市场监管部门的相关调查以及第三方复检还未出结果,如果最终的调查结果显示鲜鸡蛋存在问题,会第一时间公示结果,并立即启动下架召回程序,依法承担相应法律责任,保障每一位顾客的消费权益和消费安全,如果没有问题,也将坚决依法诉讼维权,追究此次事件中个人、自媒体和平台的法律责任。


黄天鹅向媒体发律师函,
含人工合成色素为不实信息
3月15日,黄天鹅母公司凤集食品集团有限公司发布官方声明,强调产品从未添加任何人工合成色素,表示角黄素既天然存在又能人工合成。

3月16日,黄天鹅向媒体发律师函,表示目前发布的“黄天鹅”鸡蛋检测出人工色素角黄素的视频、文章已造成严重不良传播影响,严重侵害“黄天鹅”的合法权益,造成的经济损失和负面影响,凤集食品集团将依法追究责任方的法律责任。

黄天鹅三问中国食品安全报社
近日,中国食品安全报社旗下“中食安报告”账号发布关于黄天鹅鸡蛋检出“合成色素”的不实视频。作为食品安全领域的权威媒体,贵报社的报道违背科学事实,也背离媒体客观公正的基本准则,引发市场和消费者诸多误解。作为始终坚守产品品质、恪守科学养殖原则的品牌,我们就此次事件,向中国食品安全报社提出三点严肃质疑。
一问中国食品安全报社:作为专业媒体,还有起码的基本科学常识吗?
该视频将“检出角黄素”直接等同于“添加人工合成色素”,这是对公众的严重误导。科学研究与行业共识均明确:角黄素发现源于天然食物,并且广泛天然存在于鸡蛋、鱼虾、藻类等食物中。多种专业文献显示0.1-0.5 mg/kg(我司产品检出值仅0.399mg/kg),可以判断为天然含量,不属于人工添加。作为食品安全领域的专业媒体,罔顾基本的科学常识,何谈专业度,又如何让公众信服?
二问中国食品安全报社:没有采访和求证,还有起码的新闻道德操守吗?
作为专业媒体,新闻报道应客观真实,食品安全内容更需严谨审慎,应有采访和求证,起码采访当事方或者专家。面对涉及万千消费者与从业者的重大议题,贵报社账号未核实、未采访、未求证专家,更未向涉事方核实事实,既漠视科学依据,又透支公众信任,更对整个行业造成不当误导,仅凭片面检测数据便妄下结论,严重违背媒体基本操守与专业底线。请问贵报社还有起码的新闻道德操守吗?
三问中国食品安全报社:刻意制造不实信息,还有起码的法治观念吗?
如贵社旗下账号仅是转发他人视频,尚且只能算作违背新闻职业道德。但贵方不仅未自行实验检测、未向权威专家求证,反而对他人视频断章取义,大肆宣传我司“人工合成色素添加” 等不实定性,刻意混淆视听、蓄意误导消费者,已构成造谣传谣、传播虚假信息。
食品安全的传播,需要基于科学、忠于事实,专业媒体本应成为科学常识的“传播者”、市场真相的“守护者”,而非不实信息的“制造者”。
我司深耕行业多年,坚守品质用心做好每一枚鸡蛋,却遭如此无端造谣抹黑,品牌声誉与合法权益遭受严重损害,甚至被很多不明真相的消费者误解谩骂,我们欲哭无泪。对于中国食品安全报社旗下账号此次的不实传播行为,我们绝不接受,也将依法追究相关方的法律责任,坚决维护品牌合法权益。同时,我们也呼吁贵报社正视此次报道的严重错误问题,尊重科学事实,向市场和消费者作出合理解释。
凤集食品集团有限公司

1、凡注明为其它媒体来源的信息,均为转载自其它媒体,转载并不代表本网赞同其观点,也不代表本网对其真实性负责。
2、您若对该内容有疑问,请即与本网联系,本网将迅速给您回应并做处理。
3、本网站将尽力保证服务的及时性、客观性,但不保证服务一定能满足用户的要求,也不保证服务不会受中断。本网站所提供的所有信息和数据服务仅限于用户参考,不对用户的商业运作做任何具体性指导。用户因参考本网站提供的信息所带来的一切风险及法律后果由用户自行承担。