2026年3月20日起,直播卖鸡蛋也要戴“紧箍咒”了!
时间:2026-02-06
来源:华夏维康
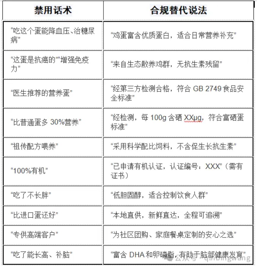
一、鸡蛋能卖,但“神效”不能提——新规红线清单
绝对禁止话术(触碰即封号+罚款)
“吃这个鸡蛋能降血压、降血糖”
“富含Omega-3,抗癌防癌”
“医生推荐的营养蛋”
“增强免疫力,孩子天天吃”
“纯天然无激素,比药还管用”
“祖传土法喂养,治妇科病”
“吃了不长胖,减肥神器”
“国家认证的保健鸡蛋”
合规话术模板(安全、真实、可查)
“新鲜土鸡蛋,当日捡当日发”
“自家散养,玉米+豆粕喂养”
“承诺达标合格证随货附送”
“山东济南本地农场直发,无中间商”
“每枚鸡蛋可溯源,养殖日志可查”
“无抗生素养殖,产蛋期禁用药物”
“蛋壳完整,蛋黄金黄,适合家庭早餐”
“支持7天无理由退换,品质保证”
关键提示:鸡蛋本身不在禁售清单,但任何暗示治疗、保健、药用功能的表述,均属虚假宣传,市场监管AI系统可自动识别并取证。
二、新规红线:这几句话最好不要说!
你辛辛苦苦养的鸡蛋,别因为一句话被封号、被罚款!

重点提醒:鸡蛋本身是普通食品,不是保健品,更不是药品。任何暗示治疗、预防功能的表述,都属于违法宣传,最高可罚年销售额5倍!
三、你的鸡蛋能贴什么标签?国家有标准!
别再乱贴“富硒”“无抗”“土鸡蛋”了——贴错=违法!

四、直播十大“雷区”,踩一条就封号


五、处罚机制:梯度执法,绝不“以罚代管”

新规首次明确:不得“罚了就完事”,必须整改闭环。平台连带责任,最高可罚年销售额5倍。
六、为什么说这是“直播电商的分水岭”?
过去:
“主播说啥是啥,消费者信啥是啥。”
现在:
“每一句宣传,都要有证据;每一口食品,都要有来源。”
这是首次将直播带货纳入食品安全全链条监管体系,从“事后追责”转向“事前预防+智能监控”。
鸡蛋、牛奶、蜂蜜、坚果……这些曾被“神话”的日常食品,终于回归“食品”本位。
免责声明:
1、凡注明为其它媒体来源的信息,均为转载自其它媒体,转载并不代表本网赞同其观点,也不代表本网对其真实性负责。
2、您若对该内容有疑问,请即与本网联系,本网将迅速给您回应并做处理。
3、本网站将尽力保证服务的及时性、客观性,但不保证服务一定能满足用户的要求,也不保证服务不会受中断。本网站所提供的所有信息和数据服务仅限于用户参考,不对用户的商业运作做任何具体性指导。用户因参考本网站提供的信息所带来的一切风险及法律后果由用户自行承担。
1、凡注明为其它媒体来源的信息,均为转载自其它媒体,转载并不代表本网赞同其观点,也不代表本网对其真实性负责。
2、您若对该内容有疑问,请即与本网联系,本网将迅速给您回应并做处理。
3、本网站将尽力保证服务的及时性、客观性,但不保证服务一定能满足用户的要求,也不保证服务不会受中断。本网站所提供的所有信息和数据服务仅限于用户参考,不对用户的商业运作做任何具体性指导。用户因参考本网站提供的信息所带来的一切风险及法律后果由用户自行承担。