农业农村部印发2025年畜禽产品兽药残留监控计划
 时间:2025-02-08
    	来源:农业农村部
    	
    	
    
	
2025年畜禽产品兽药残留监控计划
一、抽样和检测的总体要求
(一)各地要根据实际情况确定抽样畜禽产品种类及检测药物品种,重点对此前抽样检测不符合规定、日常监管发现问题、投诉举报较多、舆情关注度高的养殖主体和动物产品开展兽药残留检测抽样。
(二)抽样应严格执行《官方取样程序》和《抽样和检测技术操作要点》(由中监所另发),并按要求填写信息。
(三)畜禽产品样品原则上应从动物养殖和屠宰环节抽取。牛奶样品从奶牛养殖场(户)、生鲜乳收购站抽取。开展鸡肉和鸡蛋中兽药残留检测的,从养殖场抽取的样品数量不得低于抽样总数的四分之一。
(四)实施肉牛肉羊产品兽药残留专项监控工作,除常规检测药物外,重点对β-受体激动剂(肉牛肉羊)和糖皮质激素类(肉牛)开展检测,抽取样品数量不得低于抽样总数的四分之一。
(五)按照四个季度均匀抽样,除后续跟踪抽样外,不应对同一采样点重复抽样。
(六)检测工作应按照本文件所规定的检测项目和检测方法及判定标准执行。
(七)以筛选方法或定量方法检测出的阳性样品,如已有确证方法,应进行确证检测,以确证结果作为上报数据。
(八)检测机构要严格执行阳性(超标)样品报告制度,应在发现阳性样品5个工作日内,将检测报告送抽样单位及其所在地省、市、县农业农村部门。
省级农业农村部门要及时启动跟踪抽样程序,并将有关情况报部畜牧兽医局。每发现1份阳性样品,对被抽样单位连续跟踪抽样2次、每次5份样品。跟踪抽样检测数量列入监控计划,与其他检测数据按照附录有关格式要求,一并报送。
二、检验结果应用省级农业农村部门要做好督促跟踪,样品来源所在地农业农村部门接到残留超标检测报告后,按照我部有关要求启动追溯程序,对养殖场(户)用药情况进行核查,重点检查兽医处方、用药记录和库存兽药产品。
发现养殖用药不规范、未执行休药期等问题时,责令其立即改正;发现使用禁止使用的药品及其他化合物的,依法严肃查处;对肉牛肉羊兽药残留专项监控发现β-受体激动剂阳性的,及时移送公安机关立案调查,并配合公安部门开展溯源追踪和查处工作;对符合农业农村部公告第97号规定情形的,要依法对相关企业予以从重处罚。
同时,要监督养殖场或屠宰场对已经饲喂违禁药物及其他化合物的动物及其产品进行无害化处理。相关查处结果要及时报省级农业农村部门,并做好调查处理记录,记录存档2年以上。
根据农业农村部2025年畜禽产品兽药残留监控计划要求:各地要根据实际情况确定抽样畜禽产品种类及检测药物品种,重点对此前抽样检测不符合规定、日常监管发现问题、投诉举报较多、舆情关注度高的养殖主体和动物产品开展兽药残留检测抽样。实施肉牛肉羊产品兽药残留专项监控工作,除常规检测药物外,重点对β-受体激动剂(肉牛肉羊)和糖皮质激素类(肉牛)开展检测。
【对比】2025/2024年畜禽产品兽药残留监控计划
抽样要求
抽样比例调整:
在鸡肉和鸡蛋兽药残留检测的抽样上,2024 年要求从养殖场抽取的样品数量应超过抽样总数的三分之一;2025 年则规定不得低于抽样总数的四分之一。
专项监控新增(重点监测药物):
2025 年实施肉牛肉羊产品兽药残留专项监控工作,除常规检测药物外,重点对 β- 受体激动剂(肉牛肉羊)和糖皮质激素类(肉牛)开展检测,且抽取样品数量不得低于抽样总数的四分之一。
检测项目
药物种类调整:
相较2024年,鸡肉中增加“抗菌增效剂-甲氧苄啶”的监测;
牛奶中减少了氟喹诺酮类的检测;
牛肉及猪肉中减少了头孢噻呋的检测;牛肉中减少司坦唑醇、丙酸睾酮的监测。
检测方法:
2024 年鸡/蛋检测项目中的氟喹诺酮类,在 2025 年改为喹诺酮类,检测方法为动物源产品中喹诺酮类残留量的测定液相色谱-串联质谱法(GB/T 20366-2006 )。
检验结果处理
针对肉牛肉羊兽药残留专项监控发现 β- 受体激动剂阳性的情况,明确要求及时移送公安机关立案调查,并配合公安部门开展溯源追踪和查处工作。
检测结果汇总
对检测结果的汇总记录中增加要求:如检出数值在检测限和定量限之间,有最大残留限量药物,填写“定性检出,符合规定”;禁停用药物填写“定性检出,不符合规定”。
	
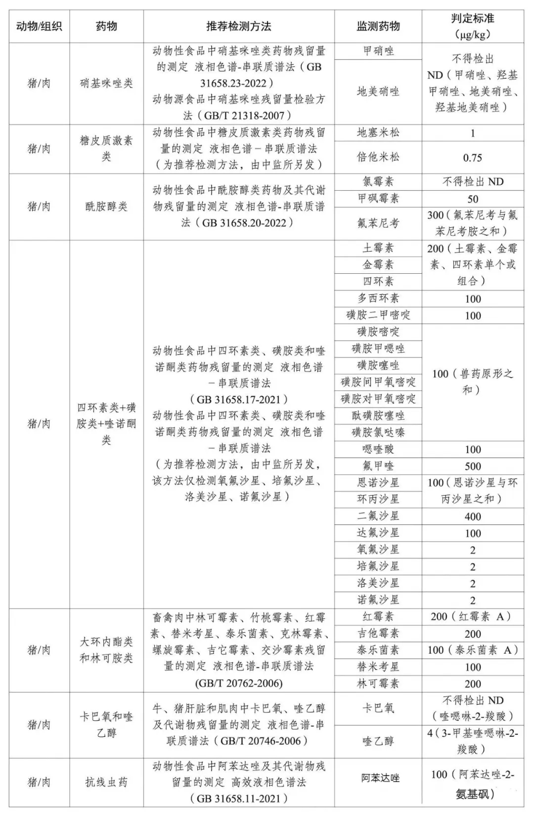
兽药兽药残留检测方法及判定标准
	











1、凡注明为其它媒体来源的信息,均为转载自其它媒体,转载并不代表本网赞同其观点,也不代表本网对其真实性负责。
2、您若对该内容有疑问,请即与本网联系,本网将迅速给您回应并做处理。
3、本网站将尽力保证服务的及时性、客观性,但不保证服务一定能满足用户的要求,也不保证服务不会受中断。本网站所提供的所有信息和数据服务仅限于用户参考,不对用户的商业运作做任何具体性指导。用户因参考本网站提供的信息所带来的一切风险及法律后果由用户自行承担。