各地猪场拆迁补偿大全 能繁母猪最高能补2100元!
时间:2016-09-28
来源:《农财宝典》新牧网 作者:杨鹏
近日,据媒体报道,广州清拆猪场再度导致暴力冲突,令人痛心。拆迁,是当今养猪人绕不开的话题。而随着拆迁矛盾的不断出现,猪场拆迁也在不断地变换着方式——补偿从多到少再到无,猪场从搬迁到强拆再到不拆。
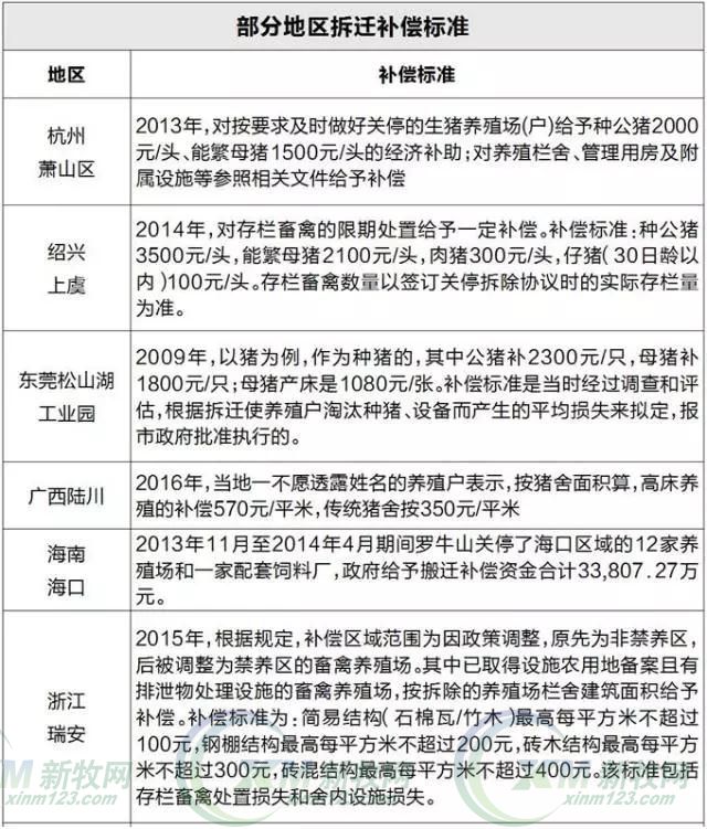
记者搜集了广东惠州、东莞、增城,江西南昌、宜春,广西陆川,海南海口,浙江杭州、绍兴、瑞安、丽水等地的猪场拆迁补偿标准,也寻得一些规律。
搬迁or拆迁?
“应该说是‘搬迁’吧。”当记者问及浙江杭州猪场拆迁事宜时,当地一名业务人员如此纠正。拆迁与搬迁的区别,前者总伴随着冲突,而后者则没有。一般来说,拆迁总是因为补偿没有给到位,而搬迁则是给出了合理的补偿,可使这些养殖户另寻他路东山再起。
称得上搬迁的地区,据不完全了解,东莞松山湖工业区、浙江杭州萧山、浙江绍兴上虞等地算得上。在这些地方的猪场拆迁,一个共同的特点就是没有或者听不到养殖户的不满,因为拆迁补偿都还是不错的(如表)。


总结搬迁的一些特点,猪场所在的地方政府要有钱,猪场所在地政府有更好的规划,地方领导或者一些协会比较开明。比如同样在浙江的丽水缙云县补偿标准是:按文件规定该批畜禽养殖场(在2014年5月31日前自行拆除清理的)除畜禽处置补助、自行拆除误工补助外,还可得到自行拆除误工补助总额15%的奖励。但一位称作老田的,其养猪场在丽水缙云新建镇钦村,生猪存栏七百多头。报道中他表示,80斤以上的猪补偿200元,80斤以下的只补偿120元。
同样是在浙江的瑞安补偿标准也少了许多(如上表)。但值得肯定的是,当地政府还比较好。“未取得设施农用地备案的畜禽养殖场原则上不予补助,考虑到养殖户生产生活困难,对按期拆除的,给予困难补助。补助金额按照畜禽存栏量计算,猪羊每头100元、牛每头300元、兔每只3元,禽类每羽2元。”报道中,瑞安市畜牧兽医局相关负责人说,申请延期拆除的养殖场,要与所在镇街签订延期拆除协议书,期满拆除不再予以补偿。可见同在浙江,其地区不同、发展不同,差别也是相差甚远。
拆迁补偿与期限有关
从各地公布的拆迁补偿标准,或者以奖代补等形式,均会提到“在限期内”。比如上述绍兴上虞的猪场拆迁报道中就提出:对未按规定期限关停拆除的养殖场,将组织力量进行强制拆除,对强制拆除的养殖场财政不予以补助。
在东莞,这种现象更明显。据当年在东莞养猪的陈忠洪介绍,当时其在东莞茶山镇,从2008年到2010年间,其三个猪场全部完成拆迁。2008年,一个年出栏2万头的自繁自养猪场,猪舍每平米补偿标准是700元/平米,但是实际签协议时只有420元/平米,设备补偿只补到了成本的3-4成,当时设备补偿拿到六七十万。小猪按照200元/头,大猪250元/头,母猪和公猪均为500元/头。陈忠洪表示当时的拆迁只有亏损的。
然而到了2010年,同样是在茶山,补偿降到了150元/平米,大小猪只一律按照200元/头补偿。出栏5000-10000头的猪场设备补偿只剩下5-10万元。陈忠洪介绍,猪由自己卖掉,但是设备基本上都弃掉了,只有亏损。
同样在江西南昌的拆迁补偿中(如上表),则对这种时间限制明确了补偿和奖励标准不同,南昌青山湖区另外明确规定,2016年之后拆除的,不给予奖励。
从强拆到以奖代补到不拆不补
然而在猪场拆迁过程中,不少养殖户更是面临拆迁无商量,更无补偿的情形。他们往往是被打上违法的标记。陈忠洪迁往惠州博罗的猪场,就遭遇了此危机,这一次,他什么补偿都没有拿到。“除了几家由于征地进行了补偿,没有听说博罗其他猪场有补偿。”陈忠洪回忆道。
当然,除了补偿少以及不补偿外,更是出现了不少的新花样。比如不再提补偿,开始提“以奖代补”,此概念的提出,以增城市相对较早。据报道,2012年10月18日增城市曾下发《增城市规范整治散小乱养殖场(户)搬迁能繁母猪(公猪)奖励》的通知,规定对按期拆迁的养殖户按照能繁母猪(公猪)的数量,给予1000元/头的奖励。
2015年5月12日海峡导报的一篇报道中也提到,在福建龙岩长汀出台的生猪养殖专项整治方案中,实行“以奖促治、以奖代补”政策。在浙江兰溪市的补偿政策也是如此(如上表)。
此外,在江西宜春一些市县,当地养殖户与经销商告诉记者,政府也不强拆猪场,只是不让养,但是目前也不提补偿的事。“樟树地区已经三个月没有进猪苗了。”一经销向记者反映,但是猪场也不怎么拆。
据报道,2012年6月,增城市荔城街道办事处一纸猪场拆迁信函发到廖荣森手中,信中指出:由荔城街道办事处派代表和养殖户签订《协议书》,养殖户在2012年10月之前将所有生猪清理并自行关闭处理,在限定期限内完成者,给予每头生猪100元的迁移补助。然而廖荣森曾去增城市信访局上访,要求村委会给予迁移补助,信访局回函称:并没有答应可以不拆除猪舍;根据街、村多方征询意见,明确表示一定要按规定将猪只处理完毕并拆除猪舍后,才能兑现补助。
如果说增城廖荣森是特例,那么宜春的做法,似乎是将这种做法变成了普遍——那就是不拆就不存在补偿。当然,后续宜春地区会不会有补偿还说不准。
如今,随着环保政府的推进,各地猪场也在积极办理环评,猪场拆迁的补偿也与此挂钩。据报道,在浙江,有猪场做到了环保达标,其猪场就免于被拆,仍然继续养猪。记者走访海南养猪协会及部分养殖户时,他们有一个共识,那就是面临拆迁时,如果猪场环评等手续过关,那会获得较高的补偿;如果不过关,则可能分文没有。
免责声明:
1、凡注明为其它媒体来源的信息,均为转载自其它媒体,转载并不代表本网赞同其观点,也不代表本网对其真实性负责。
2、您若对该内容有疑问,请即与本网联系,本网将迅速给您回应并做处理。
3、本网站将尽力保证服务的及时性、客观性,但不保证服务一定能满足用户的要求,也不保证服务不会受中断。本网站所提供的所有信息和数据服务仅限于用户参考,不对用户的商业运作做任何具体性指导。用户因参考本网站提供的信息所带来的一切风险及法律后果由用户自行承担。
1、凡注明为其它媒体来源的信息,均为转载自其它媒体,转载并不代表本网赞同其观点,也不代表本网对其真实性负责。
2、您若对该内容有疑问,请即与本网联系,本网将迅速给您回应并做处理。
3、本网站将尽力保证服务的及时性、客观性,但不保证服务一定能满足用户的要求,也不保证服务不会受中断。本网站所提供的所有信息和数据服务仅限于用户参考,不对用户的商业运作做任何具体性指导。用户因参考本网站提供的信息所带来的一切风险及法律后果由用户自行承担。